Imagine this: Our sales team would close a big deal, and the data would sit in their CRM. Meanwhile, our […]
Month: September 2025
ERP Customer Data Management
Let me tell you a story, a journey really, through the evolution of how businesses understand their most valuable asset […]
ERP Resource Utilization Analytics
From Blind Spots to Bright Ideas: My Personal Journey with ERP Resource Utilization Analytics I remember a time when running […]
ERP Production Line Optimization
My Journey from Chaos to Precision: Unlocking Production Line Optimization with ERP Hello there! Pull up a chair, grab a […]
ERP Inventory Stock Management
From Chaos to Control: My Journey with ERP Inventory Stock Management (Optional Sub-headline: How I Transformed My Business Operations and […]
ERP Distribution Channel Analytics
The Fog of Distribution: Before the Analytics Light Remember those days? Maybe you’re living them right now. You’re running a […]
Oke, mari kita buat artikel yang panjang, unik, SEO-friendly, dan bercerita dari sudut pandang pengalaman pribadi, khusus untuk pemula.
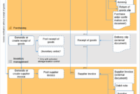
From Paper Trails to Perfect Flow: My Story of ERP Purchase Request Approval Hey there! If you’re reading this, chances […]
ERP Supplier Invoice Processing
From Chaos to Clarity: My Story of Mastering ERP Supplier Invoice Processing Remember those days? The ones where our accounts […]








